رزمنـده مجـآزی - کرمانشاه
اهمیت فضای مجازی به اندازه انقلاب اسلامی است
من همهى دغدغهام اين است که جوان انقلابى امروز، نداند ما بعد از چه دورانى، امروز در ايران مشغول چنين حرکت عظيمى هستيم.
تاريخچهى اين دويست سال اخير را بخوانيد و ببينيد چه حوادثى بر اين کشور گذشته است...
امام خامنه اي
نماز، موجب نزديکي هر پارسايي به خداست و حج ، جهاد هر ناتوان است. هر چيزي زکاتي دارد و زکات تن، روزه و جهاد زن، نيکو شوهر داري است.حکمت 136 / نهج البلاغه
نام شهيد : شهيد حميد رشيدي خدا را شکر کنيد که در اين عمري که از خدا گرفتيد شاهد چنين تحول عظيمي بوديد قدر اين انقلاب را بدانيد و از آن مراقبت کنيد. به متاع قليل دنيا دل نبنديد که شما را منحرف و بر زمين مي زند. .
این پایگاه، که با این اختلال عظیم، کلیه دستگاهها و سازمانهایی که به شبکه اطلاعاتی پایگاه ثبت احوال به لحاظ کنترل اطلاعات هویتی و حیات و ممات افراد متصل اند با اختلال و مشکل مواجه کرده، به هر استعلامی که از آن می شود پاسخ "این فرد در قید حیات نیست" می دهد.
این در حالیست که در بسیاری از اداراتی که از این سرویس ثبت احوال استفاده می کنند ارباب رجوع، (فرد مورد استعلام در مورد مشخصات هویتی و حیات) پیش روی فرد پشت سیستم کامپیوتری ایستاده است و کاملا زنده است!
دامن علقمه را عطر گل یاس یکی است
قمر بنی هاشمیان در همه ناس یکی است
سیر کردم عدد ابجد و دیدم به حساب
نام زیبای اباصالح و عباس یکی است
الا ای پاسدارانقلاب کشور عشق
نام نیکویت همیشه ثبت، اندر دفتر عشق
تو کردی اقتدا در عزت و ایثار به آن کس
که هستی اش فدا بنمود و گردید مظهر عشق
ولادت امام حسین (ع)و روز پاسدار مبارک بادامشب زمین و آسمان گردیده پر شور و شعف
امشب تمام عرشیان بهر زیارت بسته صف
امشب که عیدی میدهد بر عاشقان شاه نجف
امشب تو هم مستی کن و دل را بری کن از اسف
زیرا به دنیا آمده مظهر عزت و شرف
*میلاد نور مبارک*
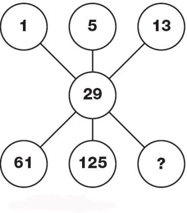
در شکل زیر دقت کنید و با توجه به رابطه بین اعداد مشخص کنید چه عددی باید به جای علامت سئوال قرار گیرد؟
پاسخ:
پاسخ عدد 253 است.
در
شکل فوق دقت کنید اگر از بالا سمت چپ شروع کنید و هر عدد را ضرب در دو
کرده با 3 جمع کنید به عدد بعدی می رسید و همینطور در مسیری که به شکل حرف Z
انگلیسی باشد حرکت کنید می بینید بین هر عدد و عدد بعدی این رابطه برقرار
است منبع از:.yadbegir.com
به گزارش خبرآنلاین به نقل از پایگاه اطلاع رسانی حج، صبح امروز مسجدالحرام میزبان صدها هزار نفر از مسلمانان و شیعیان جهان بود که پس از مدتها انتظار، شاهد باز شدن در کعبه بودند. در این مراسم باشکوه و معنوی که هر ساله برگزار میشود، خانه خدا با گلاب ناب و آب زمزم، پس از نماز صبح شستشو داده شد. همچنین حجرالاسود نیز با پارچه ای سفید و با ترکیبی از گلاب و آب زمزم شستشو و معطر شد. در مراسم امروز خالد الفیصل رئیس کمیته مرکزی حج عربستان و امیر مکه، شیخ عبدالرحمن السدیس رئیس کل امور حرمین شریفین و محمد الخزیم معاون وی به همراه برخی نمایندگان کشورهای اسلامی حضور داشتند که وارد خانه خدا شدند و در این مراسم معنوی شرکت کردند. شستشوی خانه خدا در مراسم و مراحل ویژه ای انجام میشود و دیوارهای خانه خدا با ظروفی از آب زمزم مخلوط با گلاب با پارچههای سفید شسته میشوند. همچنین زمین خانه خدا که با سنگ مرمر مفروش است، با پارچههای سفید معطر با بهترین عطرها، گلاب کاشان، عود و مشک شسته و خشک میشود. بر اساس سنت هر ساله کعبه مشرفه یک ساعت پس از نماز صبح باز شده و پادشاه یا معاون وی وارد آن میشوند و پس از خواندن دو رکعت نماز در داخل آن، به همراه میهمانانی از کشورهای اسلامی به شستشوی کعبه مشرفه میپردازند که البته امسال ملک عبدالله قادر به انجام این کار نبود و خالد الفیصل امیر مکه مکرمه به جای وی این کار را انجام داد. شستشوی کعبه مشرفه یک سنت نبوی است که پیامبر (ص) روز فتح مکه مکرمه هنگامی که داخل کعبه مشرفه شد، پس از پاکسازی آن از وجود بتها به شستشوی آن اقدام کردند. دو تصویر از خانه خدا، صبح امروز
.jpg)
.jpg)
وی در این سخنان، آشکارا ایران را به حمله نظامی درصورت شکست مذاکرات هسته ای، تهدید می کند.
مارتین دمپسی (Martin Dempsey)، طی مصاحبه ای در ابوظبی، پایتخت امارات متحده عربی، گفته: هرچند راه حل دیپلماتیک برای برنامه هسته ای ایران به شدت بر گزینه نظامی ترجیح دارد، اما این گزینه نیز همچنان روی میز باقی مانده است.
وی افزود: آمریکا، میزان قابل اعتبار و توانمندی از نیروهای نظامی خود را در منطقه نگه داشته است تا اگر مسیر دیپلماسی شکست خورد، گزینه نظامی علیه ایران برای رهبران ما مهیا باشد.
از زمان روی کار آمدن دولت جدید در ایران، تلاش های زیادی برای رفع اختلافات هسته ای با غرب انجام و امتیازات بی سابقه ای نیز به طرف غربی داده شده، اما گویا این رویکرد در تغییر لحن خصمانه و تهدیدآمیز آمریکایی ها تاثیر چندانی نداشته است.
سایت وزارت جنگ آمریکا، بدون اشاره به تاکید ایران برصلح آمیز بودن برنامه هسته ایش و تایید این مطلب در گزارش های آژانس، ادامه می دهد: باراک اوباما، بارها اعلام کرده که ایالات متحده، اجازه دستیابی به سلاح هسته ای را به ایران نخواهد داد. او گفته: اگر ایران، فرصت را غنیمت شمرده و از روند دیپماسی برای رسیدن به نتیجه استفاده کند، برای همه بهتر خواهد بود.
دمپسی در بخش دیگری از سخنان خود گفته، مشکل آمریکا با ایران به برنامه هسته ای محدود نمی شود و به دفاع ایران از جبهه مقاومت در منطقه، تاخته است.
وی مدعی شد: پایان بلندپروازی های [!] هسته ای ایران، مشکلاتی را که این کشور در منطقه ایجاد کرده، حل نخواهد کرد. آنها نفوذ بدخیم خود را از راه های دیگر مانند حزب الله لبنان و سپاه قدس، دنبال می کنند... خیلی چیزها هستند که موجب نگرانی ما از ایران شده اند و این نگرانی حتی درصورت حل مساله هسته ای نیز از بین نخواهد رفت.
آمریکا، تنها کشور استفاده کننده از سلاح هسته ای در جهان و حامی تروریسم دولتی صهیونیست ها در منطقه است. از زمان پیروزی انقلاب اسلامی در ایران، ایالات متحده بارها از تهدید گزینه نظامی استفاده کرده اما تحلیلگران می گویند با توجه به موقعیت استراتژیک ایران، توان بالای دفاعی و موشکی این کشور و واکنش احتمالی حزب الله لبنان، سوریه و ...، امکان تحقق چنین تهدیدهایی وجود ندارد.
ترفند هفدهم:
گاهی اوقات در منزل با چشمان بسته کار کنید. مثلاً سعی کنید جای اشیاء را با چشم بسته پیدا کنید، مواد اولیه غذا را با چشم بسته بشویید. با چشم بسته وسایل را به سر جای اول برگردانید و ...
ترفند هجدهم:
چشمها را ببندید. از توی کیف و جیب خود دسته کلید را بردارید. حالا بدون این که چشمهای خود را باز کنید، سعی کنید کلید را داخل قفل قرار داده و در را باز کنید.
ترفند نوزدهم:
هر کار و فعالیتی که منجر به شادی درونی شما میشود، انجام دهید. البته اگر جمعی باشد بهتر است. احساس شادی برای کارایی بدن به خصوص ذهن، بسیار مفید است.
ترفند آخر:
تکرار، تکرار و تکرار است. شماره تلفن، شعر، داستان، نام فرد و… تنها با تکرار است که در حافظه خواهد ماند. بنابراین، هر چیزی را که میخواهید وارد حافظه کنید، مدام تکرار کنید. انتخاب کلمات برای تکرار بسیار مهم هستند. کلمات شما باید جذاب، زیبا و از نظر شما خوشایند باشند.

میلاد با سعادت سومین اختر تابناک آسمان ولایت و امامت
حضرت حسین بن علی (ع)

و میلاد با سعادت پرچمدار دشت کربلا، باب الحوائج
حضرت ابوالفضل العباس (ع)

و میلاد با سعادت چهارمین اختر تابناک آسمان امامت و ولایت، سید الساجدین
امام سجاد (ع)
مجلس جشن و سروری برگزار میگردد.
زمان: یکشنبه 93/3/11 از ساعت 5 الی7 عصر
مکان: مسجد نواب
هیئت انصار ابوالفضل عباس (ع)